摘要:研究人员开发出一种用途广泛且无毒的技术,可以控制细胞中任何基因的活性。
威尔康奈尔医学院的研究人员开发出一种用途广泛且无毒的技术,可用于控制细胞内任何基因的活性。这种“基因开关”工具使科学家能够“开启”或“关闭”目标基因,从而研究其功能、构建疾病模型并设计新的疗法。该工具有望应用于包括基因疗法开发在内的整个生物医学研究领域。
这项名为Cyclone(环孢素控制的外显子毒素)的新工具于11月3日发表在《自然·方法》杂志上。该工具的灵感来源于某些基因的天然特性——一段被称为“毒素外显子”的DNA片段。在特定条件下,该毒素外显子可以阻止基因翻译成蛋白质。为了开发Cyclone,研究人员设计了一种毒素外显子,可以将其插入任何目标基因以抑制其活性。当研究人员准备激活基因活性时,只需引入一种与毒素外显子结合的药物,即可恢复基因活性。与目前常用的基因开关工具不同,Cyclone使用了一种相对无毒的分子——抗病毒药物阿昔洛韦——来激活目标基因。

图1 通用型毒性外显子:小分子调控哺乳动物基因表达的新策略
"我们认为“旋风”概念在需要安全、精确控制基因活性的各种应用领域具有巨大潜力。"该研究的资深作者、威尔康奈尔医学院药理学系格林伯格-斯塔尔教授、桑德拉和爱德华·迈耶癌症中心成员Samie Jaffrey博士
该研究的第一作者是Jaffrey实验室的博士候选人Qian Hou。
Cyclone是对现有基因开关技术的重大改进,现有技术存在诸多缺陷。例如,一些用于控制基因表达的药物,如四环素,会对细胞产生不良甚至毒性作用。现有工具通常还会改变RNA转录本——即靶基因编码蛋白质的蓝图。相比之下,阿昔洛韦即使在高剂量下也被认为是安全的,并且在激活靶基因时不会破坏RNA转录本及其编码的蛋白质。
研究人员发现,根据阿昔洛韦的剂量,Cyclone系统可以将基因活性从几乎为0%提升至正常水平的300%以上。他们还证明,Cyclone系统可以与人工基因或细胞中天然存在的基因一起使用,并且可以与阿昔洛韦以外的其他开关分子协同作用。这为利用不同的Cyclone型系统同时操控多个基因提供了可能。

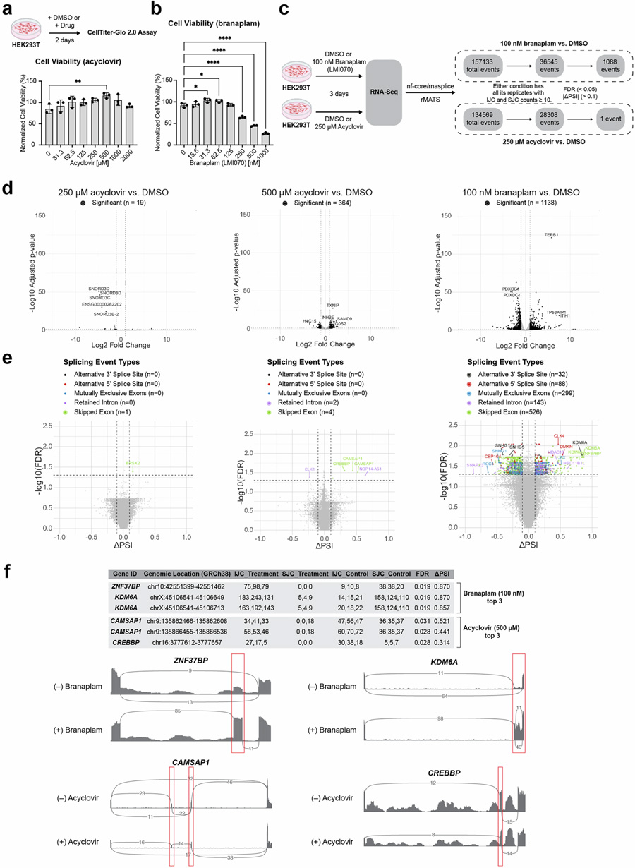
图2 阿昔洛韦处理对细胞活力、基因表达及选择性剪接的影响
研究人员指出,未来 Cyclone 型系统可作为基因疗法中的可逆安全机制,用于控制治疗基因的活性。
参考资料
[1] A portable poison exon for small-molecule control of mammalian gene expression
摘要:研究人员开发出一种用途广泛且无毒的技术,可以控制细胞中任何基因的活性。
威尔康奈尔医学院的研究人员开发出一种用途广泛且无毒的技术,可用于控制细胞内任何基因的活性。这种“基因开关”工具使科学家能够“开启”或“关闭”目标基因,从而研究其功能、构建疾病模型并设计新的疗法。该工具有望应用于包括基因疗法开发在内的整个生物医学研究领域。
这项名为Cyclone(环孢素控制的外显子毒素)的新工具于11月3日发表在《自然·方法》杂志上。该工具的灵感来源于某些基因的天然特性——一段被称为“毒素外显子”的DNA片段。在特定条件下,该毒素外显子可以阻止基因翻译成蛋白质。为了开发Cyclone,研究人员设计了一种毒素外显子,可以将其插入任何目标基因以抑制其活性。当研究人员准备激活基因活性时,只需引入一种与毒素外显子结合的药物,即可恢复基因活性。与目前常用的基因开关工具不同,Cyclone使用了一种相对无毒的分子——抗病毒药物阿昔洛韦——来激活目标基因。

图1 通用型毒性外显子:小分子调控哺乳动物基因表达的新策略
"我们认为“旋风”概念在需要安全、精确控制基因活性的各种应用领域具有巨大潜力。"该研究的资深作者、威尔康奈尔医学院药理学系格林伯格-斯塔尔教授、桑德拉和爱德华·迈耶癌症中心成员Samie Jaffrey博士
该研究的第一作者是Jaffrey实验室的博士候选人Qian Hou。
Cyclone是对现有基因开关技术的重大改进,现有技术存在诸多缺陷。例如,一些用于控制基因表达的药物,如四环素,会对细胞产生不良甚至毒性作用。现有工具通常还会改变RNA转录本——即靶基因编码蛋白质的蓝图。相比之下,阿昔洛韦即使在高剂量下也被认为是安全的,并且在激活靶基因时不会破坏RNA转录本及其编码的蛋白质。
研究人员发现,根据阿昔洛韦的剂量,Cyclone系统可以将基因活性从几乎为0%提升至正常水平的300%以上。他们还证明,Cyclone系统可以与人工基因或细胞中天然存在的基因一起使用,并且可以与阿昔洛韦以外的其他开关分子协同作用。这为利用不同的Cyclone型系统同时操控多个基因提供了可能。

图2 阿昔洛韦处理对细胞活力、基因表达及选择性剪接的影响
研究人员指出,未来 Cyclone 型系统可作为基因疗法中的可逆安全机制,用于控制治疗基因的活性。
参考资料
[1] A portable poison exon for small-molecule control of mammalian gene expression


