摘要:一项新的研究更新了我们对糖类(称为聚糖)如何帮助免疫细胞在炎症性疾病银屑病中迁移到皮肤的理解。
最新研究更新了我们对糖类(称为聚糖)如何帮助免疫细胞进入皮肤,从而治疗炎症性疾病银屑病的理解。
题为“白细胞具有硫酸乙酰肝素糖萼,可在银屑病样皮肤炎症期间调节募集”的论文发表在《科学信号》杂志上。
该论文的主要作者是兰卡斯特大学的 Amy Saunders 博士和曼彻斯特大学的 Douglas Dyer 博士,他们的共同博士生 Megan Priestley 博士(现就职于麻省理工学院)是第一作者。

图1 白细胞表面存在一种硫酸乙酰肝素糖萼,可在银屑病样皮肤炎症中调控其募集过程
我们体内的细胞,特别是血管壁上的细胞,都覆盖着一层厚厚的糖萼。糖萼是一种凝胶状的复杂糖分子层,位于细胞膜的外表面。糖萼具有多种功能,包括保护血管壁免受机械和化学损伤。最近的研究发现,糖萼还参与调控免疫细胞在体内的运动。
研究人员发现,免疫细胞自身具有细胞表面糖萼,在炎症性皮肤病中,免疫细胞会脱落这一层,以帮助它们从血液移动到组织中,这改变了之前人们的理解,即只有血管壁才会改变其糖萼层来帮助这一过程。
糖萼脱落是炎症反应的重要环节,因为它能促进免疫细胞从血液迁移到组织,这是抵抗感染的关键过程。然而,免疫细胞的过度募集也可能有害,例如,引发银屑病等影响皮肤的炎症性疾病。
Saunders 博士说:“发现糖萼层对免疫细胞的重要性真是令人兴奋,我希望这项研究能够为炎症性疾病治疗的未来进展奠定基础。”
Dyer 博士说:“很高兴能与大家合作开展这个项目,重新定义我们对免疫细胞募集的理解,以期更好地治疗炎症性疾病。”

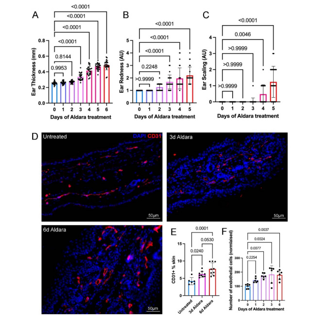
图2 描述银屑病样皮肤炎症过程中炎症临床体征与血管系统的变化特征
Priestley 博士说:“这是我攻读博士学位期间一个非常有趣的研究项目,我希望这项研究能够让人们更加关注糖类在免疫系统中的重要性。”
团队其他成员包括曼彻斯特大学(前身为VIB-KU Leuven)的Max Nobis博士,以及新西兰惠灵顿维多利亚大学的Olga Zubkova教授。
设计能够改变免疫细胞在血液和组织间迁移的药物,是治疗感染和炎症性疾病的潜在方法。因此,这项研究可能会改变目前针对免疫细胞向组织迁移的药物研发策略。
参考资料
[1] Leukocytes have a heparan sulfate glycocalyx that regulates recruitment during psoriasis-like skin inflammation
摘要:一项新的研究更新了我们对糖类(称为聚糖)如何帮助免疫细胞在炎症性疾病银屑病中迁移到皮肤的理解。
最新研究更新了我们对糖类(称为聚糖)如何帮助免疫细胞进入皮肤,从而治疗炎症性疾病银屑病的理解。
题为“白细胞具有硫酸乙酰肝素糖萼,可在银屑病样皮肤炎症期间调节募集”的论文发表在《科学信号》杂志上。
该论文的主要作者是兰卡斯特大学的 Amy Saunders 博士和曼彻斯特大学的 Douglas Dyer 博士,他们的共同博士生 Megan Priestley 博士(现就职于麻省理工学院)是第一作者。

图1 白细胞表面存在一种硫酸乙酰肝素糖萼,可在银屑病样皮肤炎症中调控其募集过程
我们体内的细胞,特别是血管壁上的细胞,都覆盖着一层厚厚的糖萼。糖萼是一种凝胶状的复杂糖分子层,位于细胞膜的外表面。糖萼具有多种功能,包括保护血管壁免受机械和化学损伤。最近的研究发现,糖萼还参与调控免疫细胞在体内的运动。
研究人员发现,免疫细胞自身具有细胞表面糖萼,在炎症性皮肤病中,免疫细胞会脱落这一层,以帮助它们从血液移动到组织中,这改变了之前人们的理解,即只有血管壁才会改变其糖萼层来帮助这一过程。
糖萼脱落是炎症反应的重要环节,因为它能促进免疫细胞从血液迁移到组织,这是抵抗感染的关键过程。然而,免疫细胞的过度募集也可能有害,例如,引发银屑病等影响皮肤的炎症性疾病。
Saunders 博士说:“发现糖萼层对免疫细胞的重要性真是令人兴奋,我希望这项研究能够为炎症性疾病治疗的未来进展奠定基础。”
Dyer 博士说:“很高兴能与大家合作开展这个项目,重新定义我们对免疫细胞募集的理解,以期更好地治疗炎症性疾病。”

图2 描述银屑病样皮肤炎症过程中炎症临床体征与血管系统的变化特征
Priestley 博士说:“这是我攻读博士学位期间一个非常有趣的研究项目,我希望这项研究能够让人们更加关注糖类在免疫系统中的重要性。”
团队其他成员包括曼彻斯特大学(前身为VIB-KU Leuven)的Max Nobis博士,以及新西兰惠灵顿维多利亚大学的Olga Zubkova教授。
设计能够改变免疫细胞在血液和组织间迁移的药物,是治疗感染和炎症性疾病的潜在方法。因此,这项研究可能会改变目前针对免疫细胞向组织迁移的药物研发策略。
参考资料
[1] Leukocytes have a heparan sulfate glycocalyx that regulates recruitment during psoriasis-like skin inflammation


