摘要:研究发现缺氧诱导的环状RNA hsa_circ_0065394编码新型蛋白cPFKFB4强化糖酵解并驱动肿瘤恶性进展。
胰腺癌作为消化系统高度恶性的肿瘤,其五年生存率始终徘徊在10%左右,被称为"癌中之王"。这种严峻的预后与肿瘤特有的缺氧微环境密切相关。在胰腺癌组织中,氧分压可低至0-5.3 mmHg,远低于正常组织的9.3-92.7 mmHg。这种极度缺氧的状态不仅帮助肿瘤细胞适应恶劣环境,还驱动了一系列恶性生物学行为,成为胰腺癌预后不良的独立预测因素。
在缺氧微环境中,环状RNA(circRNA)作为一类新型闭合环状分子,通过反向剪接形成,其生物发生和功能与肿瘤缺氧微环境密切相关。研究表明,缺氧能诱导肿瘤细胞产生多种circRNA,这些分子帮助肿瘤细胞在缺氧条件下维持生存并促进肿瘤进展。然而,在胰腺癌中,缺氧相关circRNA编码的蛋白质功能仍不清楚。
研究人员将目光聚焦于PFKFB4基因——一个在糖代谢中发挥关键作用的酶。PFKFB4作为糖酵解分流酶,在果糖-2,6-二磷酸和果糖-6-磷酸的相互转化中起核心作用,满足肿瘤细胞的能量需求和氧化还原稳态,从而促进肿瘤细胞在缺氧环境中的生存。基于此,研究团队提出科学假设:源自PFKFB4基因的circRNA可能是驱动胰腺癌细胞适应缺氧微环境并持续恶性演进的关键分子。
为验证这一假设,研究人员采用缺氧培养系统筛选胰腺癌中缺氧响应的circRNA,通过生物信息学分析和RNA免疫沉淀研究hsa_circ_0065394的环化机制,利用qRT-PCR和原位杂交评估其在胰腺癌中的表达谱和临床意义。双荧光素酶报告基因检测、质谱分析和Western blotting鉴定出hsa_circ_0065394编码的蛋白cPFKFB4。通过功能获得和缺失实验在体内外验证cPFKFB4的生物学功能。从机制上,通过质谱分析、免疫共沉淀、免疫荧光、PKM剪接检测、RNA免疫沉淀、Western blotting和挽救实验,探索cPFKFB4如何调节hnRNP G与hnRNP A1的相互作用以及PKM选择性剪接的调控。
研究发现缺氧相关的hsa_circ_0065394在胰腺癌组织中显著上调,且与肿瘤大小密切相关。其生物环化由hnRNP L和Alu重复序列介导。机制上,hsa_circ_0065394通过非帽依赖机制编码一个94个氨基酸的蛋白cPFKFB4。cPFKFB4通过特异性结合hnRNP G破坏hnRNP G-hnRNP A1复合物,促进hnRNP A1介导的PKM选择性剪接,从而增加PKM2的表达,进而增强胰腺癌细胞的糖酵解,加速缺氧条件下胰腺癌的增殖和转移。

图1 由hsa_circ_0065394编码的新型蛋白cPFKFB4通过增强PKM2介导的葡萄糖代谢重编程,促进胰腺癌在缺氧条件下的进展
关键技术方法
研究采用临床样本队列(44对胰腺癌及癌旁组织)和肿瘤组织芯片(70例胰腺癌和58例正常组织),通过缺氧培养系统(1% O2)模拟肿瘤微环境。利用RNA酶R和放线菌素D实验验证circRNA特性,双荧光素酶报告系统检测IRES活性,质谱分析鉴定蛋白质相互作用,体内外功能实验包括CCK-8、Transwell、裸鼠成瘤等评估生物学表型,PKM剪接实验和代谢检测分析分子机制。
hsa_circ_0065394在缺氧胰腺癌细胞中的鉴定与表征
研究人员首先在缺氧条件下筛选PFKFB4来源的circRNA,发现hsa_circ_0065394在缺氧胰腺癌细胞中表达最显著。Sanger测序证实该circRNA是由PFKFB4基因外显子2、3、4通过头尾剪接形成的281nt环状RNA。
实验证实hsa_circ_0065394对RNA酶R具有抗性,且半衰期长于线性mRNA,在细胞核和细胞质中均有分布,表明其是缺氧胰腺癌细胞中丰富且稳定表达的circRNA。
hsa_circ_0065394的生物发生机制
通过生物信息学分析,研究人员在hsa_circ_0065394侧翼内含子中发现了高反向互补性的Alu重复序列(AluYc和AluSx1)。缺失突变实验证明只有同时存在这两个Alu元件才能显著上调hsa_circ_0065394表达。进一步筛选发现hnRNP L是hsa_circ_0065394生物发生的关键调控因子。RNA免疫沉淀实验证实hnRNP L结合到PFKFB4前体mRNA的特定位点,促进侧翼内含子互补重复元件的结合,从而加速hsa_circ_0065394的环化。
hsa_circ_0065394的表达特征与临床意义
在胰腺癌细胞系中,hsa_circ_0065394表达显著上调,尤其在PANC-1和PL45细胞中。临床样本分析显示其在胰腺癌组织中明显高表达,且与肿瘤大小显著相关。
组织芯片和原位杂交结果进一步验证了hsa_circ_0065394在胰腺癌组织中的高表达。生存分析显示高表达患者总生存期更差,表明其具有重要的临床预后价值。
hsa_circ_0065394编码新型蛋白cPFKFB4
生物信息学预测发现hsa_circ_0065394包含一个285nt的开放阅读框(ORF)和内部核糖体进入位点(IRES)。实验证实该circRNA可翻译产生约25kDa的蛋白,命名为cPFKFB4。
双荧光素酶报告基因实验证明IRES序列具有启动翻译活性,且完整的IRES序列对cPFKFB4的翻译至关重要。
cPFKFB4通过hnRNP G调控PKM选择性剪接
质谱分析和免疫共沉淀实验发现cPFKFB4与hnRNP G特异性相互作用。进一步实验确定cPFKFB4结合hnRNP G的SRGY和C-RBD结构域。
研究发现hnRNP G通过C-RBD结构域直接结合hnRNP A1,而cPFKFB4通过竞争性结合hnRNP G的C-RBD结构域,破坏hnRNP G-hnRNP A1复合物形成,从而增强hnRNP A1与PKM前体mRNA的结合。
PKM剪接实验表明cPFKFB4上调增加PKM2亚型比例,下调增加PKM1亚型比例,且这一调控依赖于hnRNP G。
cPFKFB4增强胰腺癌细胞糖酵解
代谢检测发现cPFKFB4显著促进乳酸生成、葡萄糖摄取和ATP产生,增强胰腺癌细胞的糖酵解水平。挽救实验证实这一效应通过hnRNP G介导。

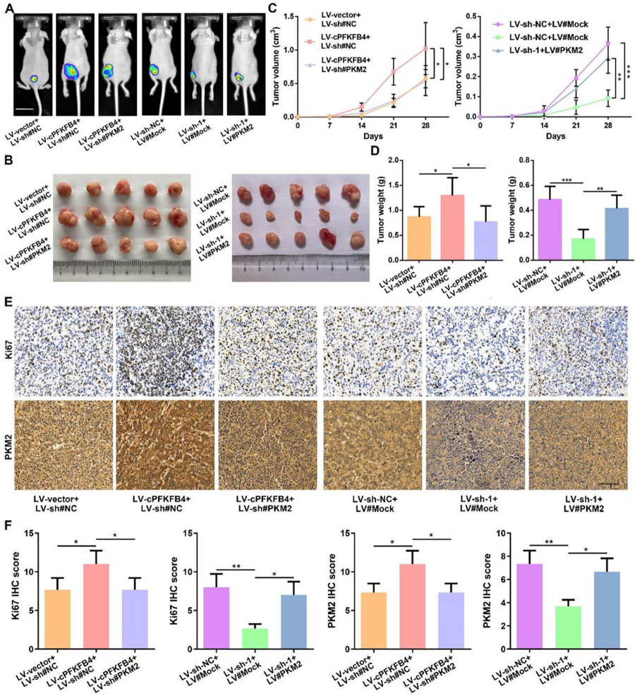
图2 cPFKFB4通过PKM2促进胰腺癌恶性进展
cPFKFB4通过PKM2促进胰腺癌恶性进展
体内外实验证实cPFKFB4通过PKM2促进胰腺癌细胞增殖、迁移和侵袭。动物实验显示cPFKFB4对肿瘤生长的促进作用可被PKM2敲低所逆转。
研究结论与意义
该研究首次揭示了缺氧诱导的环状RNA hsa_circ_0065394编码新型蛋白cPFKFB4,通过调控hnRNP G/hnRNP A1复合物影响PKM选择性剪接,进而重编程葡萄糖代谢促进胰腺癌进展的分子机制。
这一发现不仅为理解缺氧微环境、葡萄糖代谢重编程与胰腺癌恶性进展之间的交叉对话提供了新视角,也为胰腺癌的诊断和治疗提供了潜在的生物标志物和治疗靶点。cPFKFB4作为环状RNA编码的新型功能蛋白,拓展了我们对非编码RNA功能多样性的认识,为肿瘤代谢研究开辟了新方向。
该研究发表于《Molecular Cancer》杂志,为胰腺癌的精准治疗提供了新的理论基础和实验依据,对改善胰腺癌患者预后具有重要的临床意义。
参考资料
[1] A novel protein cPFKFB4 encoded by hsa_circ_0065394 strengthens PKM2-mediated glucose metabolic reprogramming to facilitate pancreatic cancer progression under hypoxia
摘要:研究发现缺氧诱导的环状RNA hsa_circ_0065394编码新型蛋白cPFKFB4强化糖酵解并驱动肿瘤恶性进展。
胰腺癌作为消化系统高度恶性的肿瘤,其五年生存率始终徘徊在10%左右,被称为"癌中之王"。这种严峻的预后与肿瘤特有的缺氧微环境密切相关。在胰腺癌组织中,氧分压可低至0-5.3 mmHg,远低于正常组织的9.3-92.7 mmHg。这种极度缺氧的状态不仅帮助肿瘤细胞适应恶劣环境,还驱动了一系列恶性生物学行为,成为胰腺癌预后不良的独立预测因素。
在缺氧微环境中,环状RNA(circRNA)作为一类新型闭合环状分子,通过反向剪接形成,其生物发生和功能与肿瘤缺氧微环境密切相关。研究表明,缺氧能诱导肿瘤细胞产生多种circRNA,这些分子帮助肿瘤细胞在缺氧条件下维持生存并促进肿瘤进展。然而,在胰腺癌中,缺氧相关circRNA编码的蛋白质功能仍不清楚。
研究人员将目光聚焦于PFKFB4基因——一个在糖代谢中发挥关键作用的酶。PFKFB4作为糖酵解分流酶,在果糖-2,6-二磷酸和果糖-6-磷酸的相互转化中起核心作用,满足肿瘤细胞的能量需求和氧化还原稳态,从而促进肿瘤细胞在缺氧环境中的生存。基于此,研究团队提出科学假设:源自PFKFB4基因的circRNA可能是驱动胰腺癌细胞适应缺氧微环境并持续恶性演进的关键分子。
为验证这一假设,研究人员采用缺氧培养系统筛选胰腺癌中缺氧响应的circRNA,通过生物信息学分析和RNA免疫沉淀研究hsa_circ_0065394的环化机制,利用qRT-PCR和原位杂交评估其在胰腺癌中的表达谱和临床意义。双荧光素酶报告基因检测、质谱分析和Western blotting鉴定出hsa_circ_0065394编码的蛋白cPFKFB4。通过功能获得和缺失实验在体内外验证cPFKFB4的生物学功能。从机制上,通过质谱分析、免疫共沉淀、免疫荧光、PKM剪接检测、RNA免疫沉淀、Western blotting和挽救实验,探索cPFKFB4如何调节hnRNP G与hnRNP A1的相互作用以及PKM选择性剪接的调控。
研究发现缺氧相关的hsa_circ_0065394在胰腺癌组织中显著上调,且与肿瘤大小密切相关。其生物环化由hnRNP L和Alu重复序列介导。机制上,hsa_circ_0065394通过非帽依赖机制编码一个94个氨基酸的蛋白cPFKFB4。cPFKFB4通过特异性结合hnRNP G破坏hnRNP G-hnRNP A1复合物,促进hnRNP A1介导的PKM选择性剪接,从而增加PKM2的表达,进而增强胰腺癌细胞的糖酵解,加速缺氧条件下胰腺癌的增殖和转移。

图1 由hsa_circ_0065394编码的新型蛋白cPFKFB4通过增强PKM2介导的葡萄糖代谢重编程,促进胰腺癌在缺氧条件下的进展
关键技术方法
研究采用临床样本队列(44对胰腺癌及癌旁组织)和肿瘤组织芯片(70例胰腺癌和58例正常组织),通过缺氧培养系统(1% O2)模拟肿瘤微环境。利用RNA酶R和放线菌素D实验验证circRNA特性,双荧光素酶报告系统检测IRES活性,质谱分析鉴定蛋白质相互作用,体内外功能实验包括CCK-8、Transwell、裸鼠成瘤等评估生物学表型,PKM剪接实验和代谢检测分析分子机制。
hsa_circ_0065394在缺氧胰腺癌细胞中的鉴定与表征
研究人员首先在缺氧条件下筛选PFKFB4来源的circRNA,发现hsa_circ_0065394在缺氧胰腺癌细胞中表达最显著。Sanger测序证实该circRNA是由PFKFB4基因外显子2、3、4通过头尾剪接形成的281nt环状RNA。
实验证实hsa_circ_0065394对RNA酶R具有抗性,且半衰期长于线性mRNA,在细胞核和细胞质中均有分布,表明其是缺氧胰腺癌细胞中丰富且稳定表达的circRNA。
hsa_circ_0065394的生物发生机制
通过生物信息学分析,研究人员在hsa_circ_0065394侧翼内含子中发现了高反向互补性的Alu重复序列(AluYc和AluSx1)。缺失突变实验证明只有同时存在这两个Alu元件才能显著上调hsa_circ_0065394表达。进一步筛选发现hnRNP L是hsa_circ_0065394生物发生的关键调控因子。RNA免疫沉淀实验证实hnRNP L结合到PFKFB4前体mRNA的特定位点,促进侧翼内含子互补重复元件的结合,从而加速hsa_circ_0065394的环化。
hsa_circ_0065394的表达特征与临床意义
在胰腺癌细胞系中,hsa_circ_0065394表达显著上调,尤其在PANC-1和PL45细胞中。临床样本分析显示其在胰腺癌组织中明显高表达,且与肿瘤大小显著相关。
组织芯片和原位杂交结果进一步验证了hsa_circ_0065394在胰腺癌组织中的高表达。生存分析显示高表达患者总生存期更差,表明其具有重要的临床预后价值。
hsa_circ_0065394编码新型蛋白cPFKFB4
生物信息学预测发现hsa_circ_0065394包含一个285nt的开放阅读框(ORF)和内部核糖体进入位点(IRES)。实验证实该circRNA可翻译产生约25kDa的蛋白,命名为cPFKFB4。
双荧光素酶报告基因实验证明IRES序列具有启动翻译活性,且完整的IRES序列对cPFKFB4的翻译至关重要。
cPFKFB4通过hnRNP G调控PKM选择性剪接
质谱分析和免疫共沉淀实验发现cPFKFB4与hnRNP G特异性相互作用。进一步实验确定cPFKFB4结合hnRNP G的SRGY和C-RBD结构域。
研究发现hnRNP G通过C-RBD结构域直接结合hnRNP A1,而cPFKFB4通过竞争性结合hnRNP G的C-RBD结构域,破坏hnRNP G-hnRNP A1复合物形成,从而增强hnRNP A1与PKM前体mRNA的结合。
PKM剪接实验表明cPFKFB4上调增加PKM2亚型比例,下调增加PKM1亚型比例,且这一调控依赖于hnRNP G。
cPFKFB4增强胰腺癌细胞糖酵解
代谢检测发现cPFKFB4显著促进乳酸生成、葡萄糖摄取和ATP产生,增强胰腺癌细胞的糖酵解水平。挽救实验证实这一效应通过hnRNP G介导。

图2 cPFKFB4通过PKM2促进胰腺癌恶性进展
cPFKFB4通过PKM2促进胰腺癌恶性进展
体内外实验证实cPFKFB4通过PKM2促进胰腺癌细胞增殖、迁移和侵袭。动物实验显示cPFKFB4对肿瘤生长的促进作用可被PKM2敲低所逆转。
研究结论与意义
该研究首次揭示了缺氧诱导的环状RNA hsa_circ_0065394编码新型蛋白cPFKFB4,通过调控hnRNP G/hnRNP A1复合物影响PKM选择性剪接,进而重编程葡萄糖代谢促进胰腺癌进展的分子机制。
这一发现不仅为理解缺氧微环境、葡萄糖代谢重编程与胰腺癌恶性进展之间的交叉对话提供了新视角,也为胰腺癌的诊断和治疗提供了潜在的生物标志物和治疗靶点。cPFKFB4作为环状RNA编码的新型功能蛋白,拓展了我们对非编码RNA功能多样性的认识,为肿瘤代谢研究开辟了新方向。
该研究发表于《Molecular Cancer》杂志,为胰腺癌的精准治疗提供了新的理论基础和实验依据,对改善胰腺癌患者预后具有重要的临床意义。
参考资料
[1] A novel protein cPFKFB4 encoded by hsa_circ_0065394 strengthens PKM2-mediated glucose metabolic reprogramming to facilitate pancreatic cancer progression under hypoxia


